
車禍 調解委員會 機車板 Dcard

交通事故 車禍 調解管道 車禍怎麼調解 車禍到哪裡去調解 Gi Chi 吉氣 部落格 痞客邦

勞保 失能扶助險 殘扶險 講師 鄭正一最佳方案的提供者 車禍 車禍處理八大文件


车祸转介调解一次到位杨梅调委会与分局合作 大纪元

車禍和解書範本免費送 律師專業教學和解書3重點 法律010

車禍求償 保險理賠自助網 車禍後如何向調解委員會申請調解

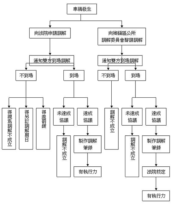
交通事故 車禍 調解程序車禍的調解是怎麼進行 Gi Chi 吉氣 部落格 痞客邦

車禍調解經驗車禍過程及調解經驗分享 獅子小開口 Lvnmk
調解書製作要領 解析調解書的構成要件 概說 調解秘書大平台的部落格 Udn部落格

聲請調解車損賠償筆記 易普印e知識百科

問題 車禍調解賠錢卻沒賠 Mo Ptt 鄉公所