
Scaa2021咖啡风味轮高清图 了解最简单最直观的咖啡风味术语中国咖啡网

2018高考生物二轮复习生物膜知识专题总结 三好网

8种常见豆类的营养各异 两种红色豆你分得清吗 豆类 营养各异 黑豆 赤豆 毛豆 四季豆 豌豆 蚕豆
麵輪or豆輪 非豆製品 蝦皮購物
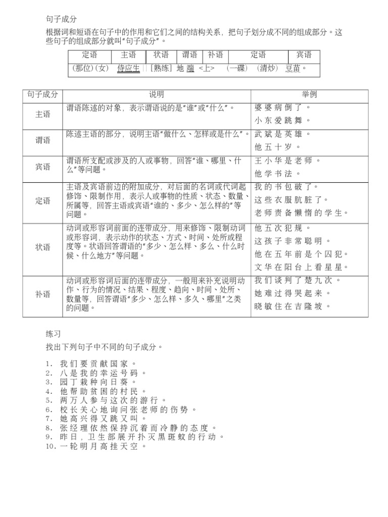
句子成分练习 Pdf
豆腐机60型a 迪生豆芽机

谷王純素小薄麵輪半斤 300g 小包裝乾燥食材 Vegue 唯素主義最酷最方便的素食網購
節慶商品
現貨 豆輪 麵輪 全素分裝包 蝦皮購物

咬一口滿嘴油 5款豆製品 熱量排行榜 曝網嚇歪 吃滷味必夾 Ettoday健康雲 Ettoday新聞雲
台東家鄉煎包 早安你好 老闆你們這裡有賣素食煎包嗎 客人時常會問素食可以吃嗎我們的高麗菜水煎包是全素的喔 內餡成分有高山高麗菜 香菇 豆輪以及冬粉 使用大豆沙拉油 不含豬油或蝦米哦 吃素的您不妨品嚐看看 素食煎包